首页
校园之景
治校之本
党建之路
德育之窗
教研之花
拓展之旅
教工之家
家校之桥
晒课表
健康促进
文明在线
党务公开
相关内容列表
上海市徐汇区教育学院附属实验小学2026年度单位预算
2025年徐教院附小校服专项检查资料公示
10月11日徐教院附小陪餐公告
10月10日徐教院附小陪餐公告
10月9日徐教院附小陪餐公告
9月30日徐教院附小陪餐公告
9月29日徐教院附小陪餐公告
9月28日徐教院附小陪餐公告
9月26日徐教院附小陪餐公告
上海市徐汇区教育学院附属实验小学2024年度决算
上海市徐汇区教育学院附属实验小学2024年度国有资产管理情况
2025年8月校服出厂质量检测报告(二次抽检)
2025年8月校服出厂质量检测报告(一检)
2024学年第二学期义务制教育资助台账
上海市校服采购合同(2025年)
上海市徐汇区教育学院附属实验小学2025年度单位预算
2024年9月徐教院附小一年级校服市教委专项抽测报告(针织背心)
2024年9月校服质检报告(二次抽检)
2024学年学校学生欺凌防治工作受理渠道公示
202409学校作息时间表
首页
>
公示栏
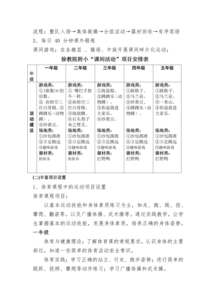
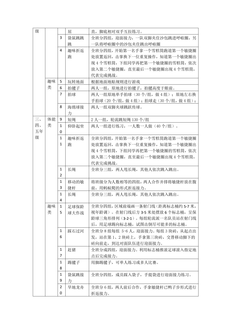
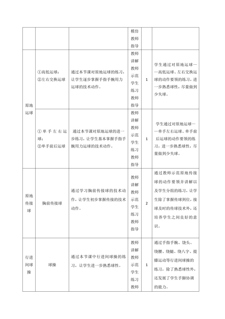
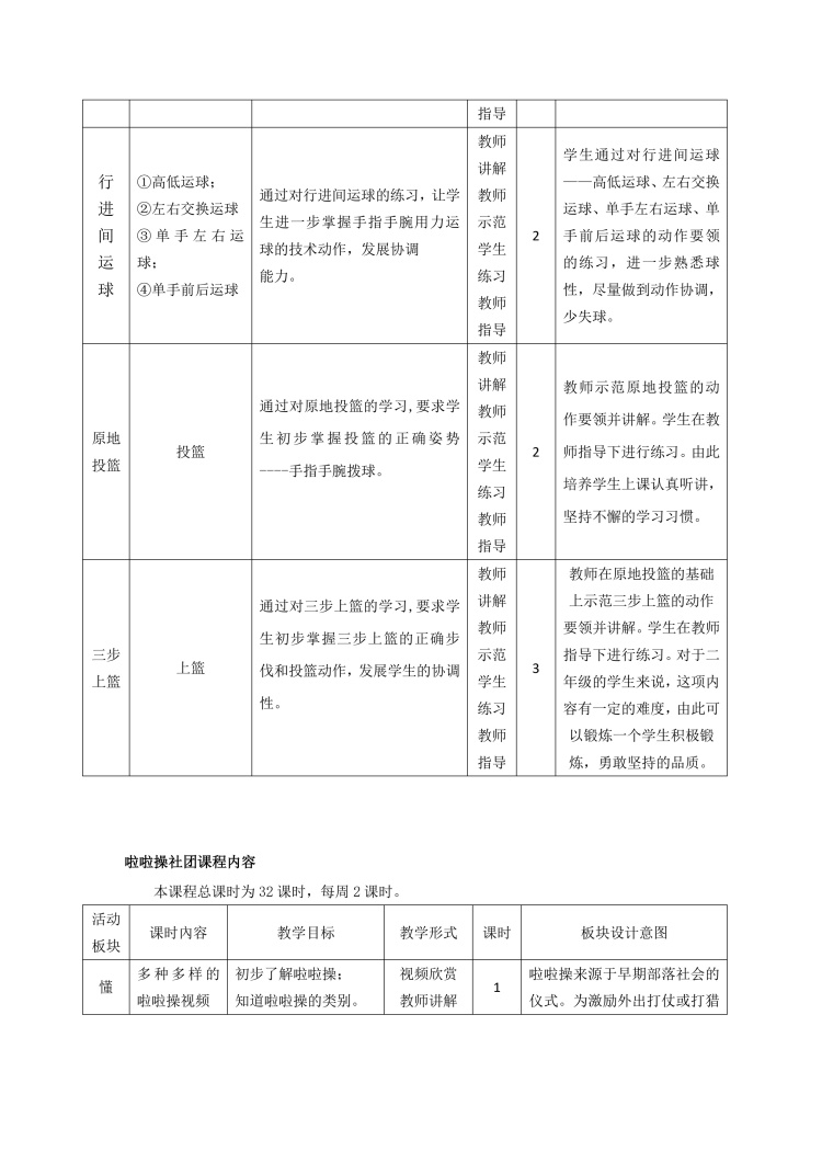
徐教院附小深化新时代学校体育高质量发展工作方案(2025年第二学期)
作者(来源):[暂无] 发布时间:2026-03-05
【
关闭窗口
】