首页
校园之景
治校之本
党建之路
德育之窗
教研之花
拓展之旅
教工之家
家校之桥
晒课表
健康促进
文明在线
党务公开
相关内容列表
2024学年第二学期义务制教育资助台账
上海市校服采购合同(2025年)
上海市徐汇区教育学院附属实验小学2025年度单位预算
2024年9月徐教院附小一年级校服市教委专项抽测报告(针织背心)
2024年9月校服质检报告(二次抽检)
2024学年学校学生欺凌防治工作受理渠道公示
202409学校作息时间表
上海市徐汇区教育学院附属实验小学2023年度决算
上海市徐汇区教育学院附属实验小学2023年度国有资产管理情况
2024年8月校服出厂质量检测报告(一检)
2024年上半年营养午餐及资助学生午餐费专项经费支出
上海市徐汇区教育学院附属实验小学2024年度单位预算
2023年徐教院附小能耗统计表
2023年9月学生校服二次检测报告(冬装)
上海市徐汇区教育学院附属实验小学2022年度决算
上海市徐汇区教育学院附属实验小学2022年度国有资产管理情况
2023年9月学生校服出厂检测报告(冬装)
徐教院附小2023学年学校作息时间表
2023年校服检测报告(校方二次检测)
2023年8月校服厂方质检报告
首页
>
公示栏
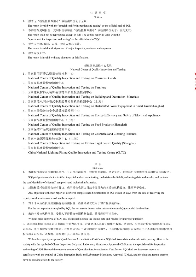
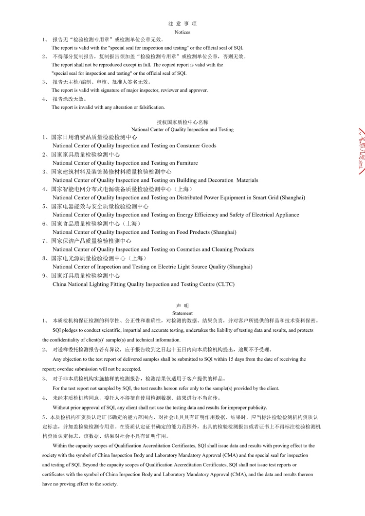
2025年8月校服出厂质量检测报告(一检)
作者(来源):[暂无] 发布时间:2025-08-15
T恤长袖+短袖
冬装三合一冲锋衣套装
短裤男
短裙女
长裤秋装
针织背心
【
关闭窗口
】