首页
校园之景
治校之本
党建之路
德育之窗
教研之花
拓展之旅
教工之家
家校之桥
晒课表
健康促进
文明在线
党务公开
相关内容列表
百十校园 师徒结对 传雅正师风
培根铸魂育新人 百十庆典展风采
迈 好 第 一 步
开学第一课
落实防疫新规定 安心迎接新学年
请谨慎选择培训机构!
百十年校庆(三)诗书敬先辈
云相见 乐成长——暑期云班队会掠影(一)
童心向党 红色基因代代传
“疫”路前行 逐梦远航
雅正学子乐成长
快乐过暑假 健康不放假
快乐放暑假 安全不放假
少先队英雄联盟
让爱传出去
森火精神 薪火相传
云上送清凉 乐活一夏天
“云”相见 “乐”成长——居家学习你我他(5)
守护集体财产的小英雄
云上回访 端午集趣
首页
>
动态新闻
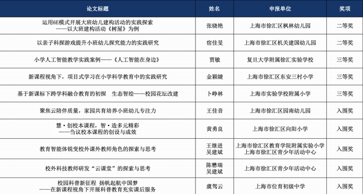
获奖啦!
作者(来源):[暂无] 发布时间:2022-10-12
【
关闭窗口
】